
生图提示词:
生成图片,
风格核心参数提取(Style Guide)
请参考以下参数:
色彩方案(Color Palette):
背景:纯白色(#FFFFFF)
线条/边框:深灰色或纯黑色(#333333 或 #000000)
文字:深灰色(#333333),常规字重,不加粗
填充:无填充(透明)或纯白填充(用于遮挡下方线条)
线条/连接线(Lines / Connectors):
类型:正交线/折线(仅使用水平和垂直线,直角转弯)
粗细:极细(1px)
箭头:实心小三角形(Solid Arrowhead),黑色
形状(Shapes):
普通节点:圆角矩形(圆角较小,约 4px – 8px)
判断节点:菱形
开始/结束:胶囊形或圆角更大的矩形
排版(Typography):
对齐方式:居中对齐
字体:无衬线字体,如 Arial、Roboto 或思源黑体(Source Han Sans)
字号:较小(约 12px – 14px)
按照上述风格绘制流程,即可呈现对应效果,无需额外调整。
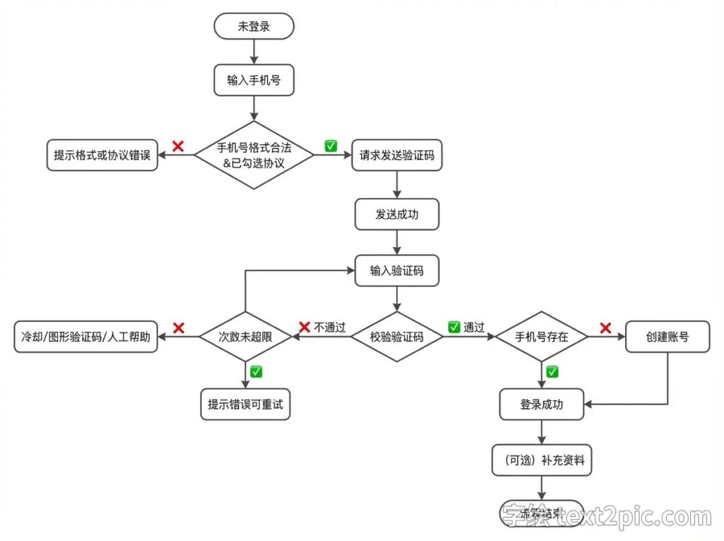
流程内容:
”’ 未登录 → 输入手机号手机号格式合法 & 已勾选协议 → 请求发送验证码发送成功 → 输入验证码校验验证码:✅ 通过:手机号存在 → 登录成功手机号不存在 → 创建账号 → 登录成功 →(可选)补充资料 ❌ 不通过:次数未超限 → 提示错误可重试超限 → 冷却/图形验证码/人工帮助”’
把上面提示词贴到下面连结可以作同款图
